
【特訊】中國政府網今(2)日發佈《國務院關於同意在廣東省暫時調整實施有關行政法規規定的批覆》,同意橫琴單牌車北上免擔保政策。
內容全文如下:
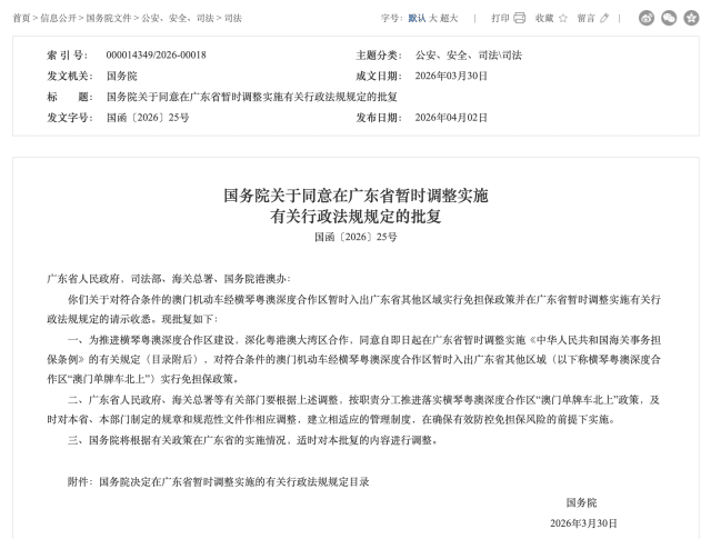
廣東省人民政府,司法部、海關總署、國務院港澳辦:
你們關於對符合條件的澳門機動車經橫琴粵澳深度合作區暫時入出廣東省其他區域實行免擔保政策並在廣東省暫時調整實施有關行政法規規定的請示收悉。現批覆如下:
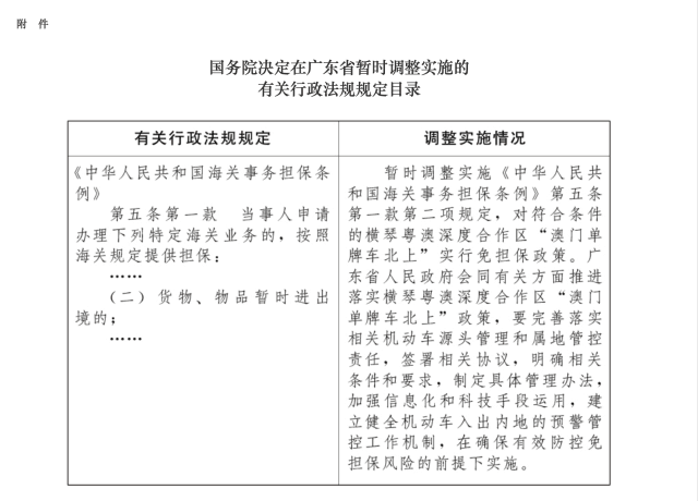
一、為推進橫琴粵澳深度合作區建設,深化粵港澳大灣區合作,同意自即日起在廣東省暫時調整實施《中華人民共和國海關事務擔保條例》的有關規定(目錄附後),對符合條件的澳門機動車經橫琴粵澳深度合作區暫時入出廣東省其他區域(以下稱橫琴粵澳深度合作區“澳門單牌車北上”)實行免擔保政策。
二、廣東省人民政府、海關總署等有關部門要根據上述調整,按職責分工推進落實橫琴粵澳深度合作區“澳門單牌車北上”政策,及時對本省、本部門制定的規章和規範性文件作相應調整,建立相適應的管理制度,在確保有效防控免擔保風險的前提下實施。
三、國務院將根據有關政策在廣東省的實施情況,適時對本批覆的內容進行調整。
國務院
2026年3月30日


~~~~~

